Published:2009/6/29 23:50:00 Author:May | From:SeekIC

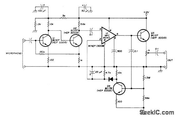
Uses Motorola MFC6040 voltage-controlled amplifierIC having 13-dB gain.and maximum of 90-dB gain reduction. Q1-Q2 form microphone preamp, Q4 is AGC detector/amplifier for IC, and a3 is output buffer. With 500-ohm dynamic microphone, output remains constant at 1.8 VRMS.-L. No-votny, Speech Compressor, Ham Radio, Feb.1976, p 70-71.
Reprinted Url Of This Article:
http://www.seekic.com/circuit_diagram/Control_Circuit/CONSTANT_18_V_AF_FOR_SSB.html
Print this Page | Comments | Reading(3)
Code: