Published:2009/7/14 22:25:00 Author:Jessie | From:SeekIC

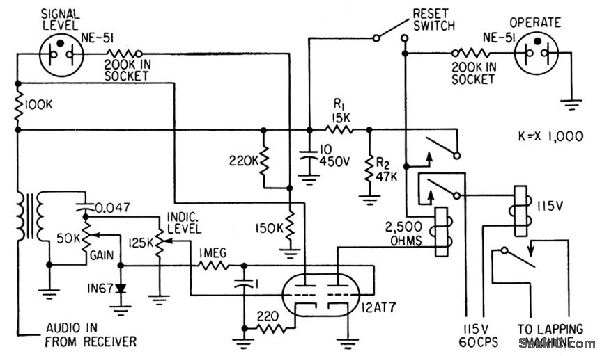
Noise signal generated by crystals being lapped is amp lified by receiver. Noise peak, which occurs whom crystal thickness produces frequency to which receiver is tuned, triggers circuit that automatically shuts down lapping machine. Useful for crystals up to 14 Mc.-J. F.Brumach, R. E. Bennett, and R.P. Chalker, Trigger Circuit Controls Quartz Crystal Lapping, Electronics, 31;29, p 66-67,
Reprinted Url Of This Article:
http://www.seekic.com/circuit_diagram/Control_Circuit/CRYSTAL_LAPPING_CONTROL.html
Print this Page | Comments | Reading(3)
Code: