Published:2009/7/10 4:27:00 Author:May | From:SeekIC

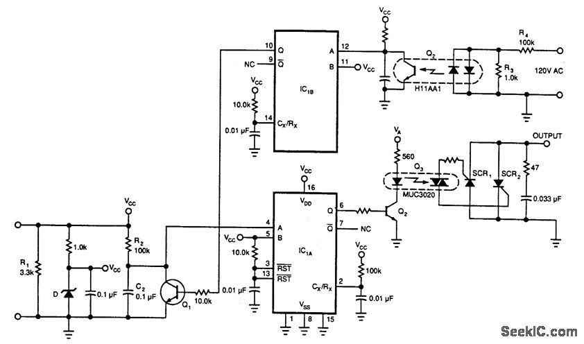
This circuit allows a 4-to 20-mA current loop to control an isolated SCR drive, IC1A and B are one-shots, Q2 detects zero crossings of the 120 Vac line, which trisaers one-shot IC1B. IC1A causes Q1 to discharge C2. When C2 recharges through Rz, it triggers IC1A, and the optoisolatoror and SCR1 /SCR2.Trig- gering of SCR1 and SCR2 is a function of input current, which can control motor speed, light intensity, etc.
Reprinted Url Of This Article:
http://www.seekic.com/circuit_diagram/Control_Circuit/CURRENT_LOOP_SCR_CONTROL.html
Print this Page | Comments | Reading(3)
Code: