Published:2009/7/24 2:25:00 Author:Jessie | From:SeekIC

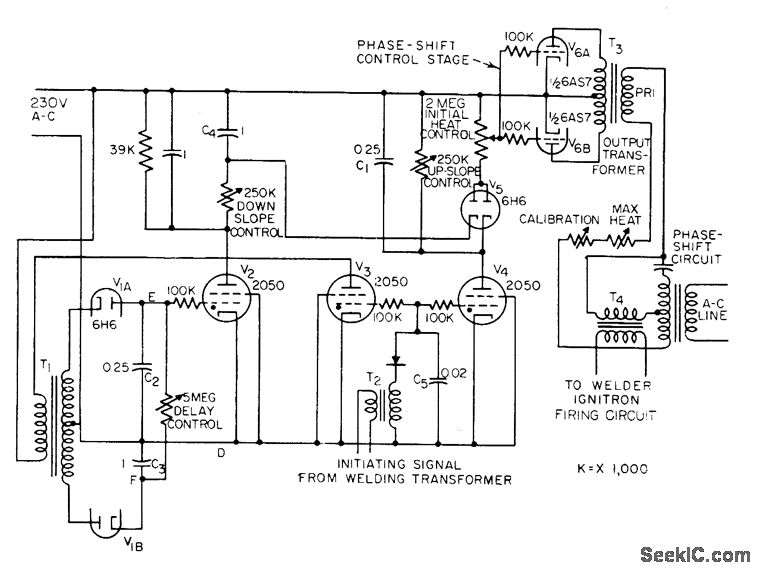
Varies buildup and decay rates of, current, to increase weld quality and uniformity. Consists essentially of variable resistance inserted in phase-shift circuit of main welding control.-J. Markus and V. Zeluff, Handbook of Industrial Electronic Control Circuits, McGraw-Hill, New York, 1956, p 340.
Reprinted Url Of This Article:
http://www.seekic.com/circuit_diagram/Control_Circuit/CURRENT_SLOPE_CONTROL_FOR_RESISTANCE_WELDING.html
Print this Page | Comments | Reading(3)
Code: