© 2008-2012 SeekIC.com Corp.All Rights Reserved.
Published:2011/5/17 21:38:00 Author:TaoXi | Keyword: Constant temperature, controller, four-comparator | From:SeekIC


Related components PDF download:
LM339TIL3011
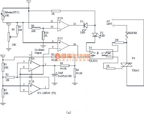
This controller is the PWM type, but it has the index transfer characteristics but not the linearity. This design is based on a LM339 (four-comparator) and contains the temperature compensation. Because the comparator's temperature drift will produce the Vos change and cause the change the oscillator output. However, in the comparator of producing the working cycle, the same change has taken place, they offset each other to eliminate the drift of the controller.
The core of the controller is the oscillator which is composed of the IC1a, IC1b and other related components. The main factors of the controller precision are the peak value and the minimum voltage of the oscillator's output voltage. The oscillator has the following formulas:
PERIOD=[R5×R6/(R5+R6)+R4]×C1×Ln[(Vas-Vmin)/(Vas-Vmax)] seconds
DutyCycle=Ln[(Vas-Vtemp)/(Vas-Vmax)] / Ln[(Vas-Vmax)/(Vas-Vmin)]
Vmax=Vcc×R3/(R1+R3)
Vmin=Vcc×R2×R3/[R2×R3+R1×(R2+R3)]
Vas=Vcc×R6/(R5+R6)
Vtemp=Vcc×(R7+R8)/(Rtherm+R7+R8)
Figure 1. Constant temperature controller circuit
Reprinted Url Of This Article:
http://www.seekic.com/circuit_diagram/Control_Circuit/Constant_temperature_controller_circuit_with_the_four_comparator.html
Print this Page | Comments | Reading(3)
Response in 12 hours
© 2008-2012 SeekIC.com Corp.All Rights Reserved.
Code: