Published:2009/7/8 5:07:00 Author:May | From:SeekIC

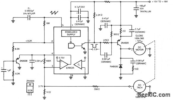
The NE5561 provides pulse-proportional drive and speed control based on dc tachometer feedback. This simple switching circuit consists of transistor 2N4920 pnp with a commutation diode used to deliver programmed pulse energy to the motor. A frequency of approximately 20 kHz is used to eliminate audio noise. The dc tach delivers 2.7V/1000 RPM. Negative feedback occurs when this voltage is applied to the error amplifier of the NE5561. The duty cycle varies directly with load torque demand. The no-load current is≈ 0.3 A and full load is 0.6 A.
Reprinted Url Of This Article:
http://www.seekic.com/circuit_diagram/Control_Circuit/DC_MOTOR_DRIVE_WITH_FIXED_SPEED_CONTROL.html
Print this Page | Comments | Reading(3)
Code: