Published:2009/7/14 20:45:00 Author:May | From:SeekIC

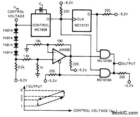
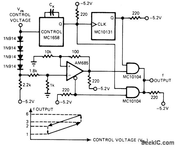
Circuit doubles frequency-deviation ratio of given VCO. Control voltage of MC1658 VCO, with range of 0 to -2 V, is attenuated and then applied to AM685 opamp comparator. When control voltage reaches an extreme and crosses over amplifier's reference voltage, detector switches to opposite state. Circuit output is thus either that of VCO or VCO divided by 2. Article describes op-eration in detaiL-E. Kane, Expander Doubles VCO Frequency Deviation, EDN Magazine, Jan. 20, 1977, p 94.
Reprinted Url Of This Article:
http://www.seekic.com/circuit_diagram/Control_Circuit/DOUBLING_CONTROL_RANGE.html
Print this Page | Comments | Reading(3)
Code: