Published:2009/7/7 2:32:00 Author:May | From:SeekIC

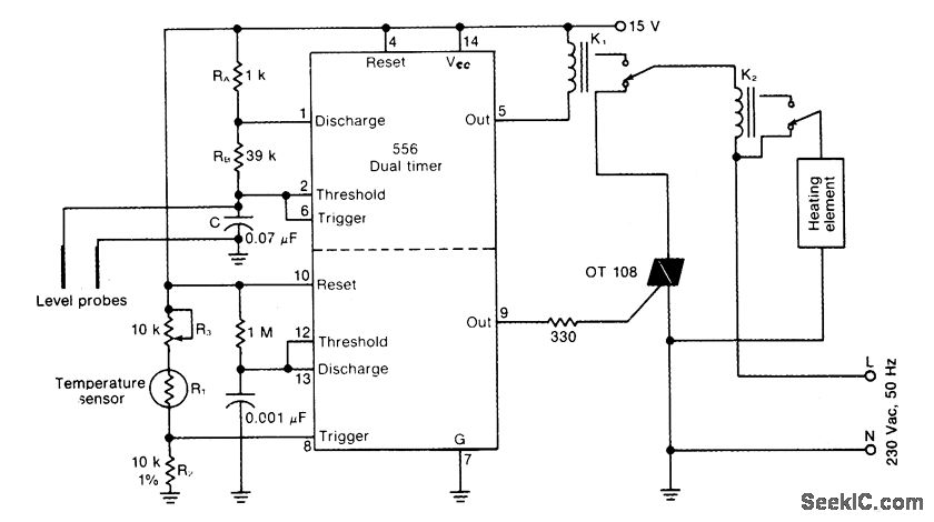
One-half of a 556 dual timer monitors the temperature of a liquid bath, controlling a heating element that maintains temperature within ±2℃ over a 32℃- 200℃ range.The other half monitors the liquid level, disconnecting the heater when the level drops below a preset point.
Reprinted Url Of This Article:
http://www.seekic.com/circuit_diagram/Control_Circuit/DUAL_TIMER_CHIP_CONTROLS_TEMPERATURE_WHILE_MONITORING_LIQUID_LEVEL.html
Print this Page | Comments | Reading(3)
Code: