Published:2011/8/15 2:00:00 Author:Ecco | Keyword: Dense rock, pile driver , automatic controller | From:SeekIC

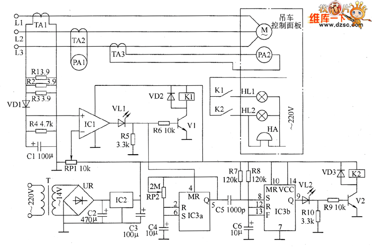
The dense rock pile driver automatic controller circuit is composed of the power supply circuit, current detection and indication circuit and control warning circuit, and it is shown as the chart. Power supply circuit is composed of the power transformer T, bridge rectifier UR, filter capacitors C2, C3, and three-terminal voltage regulator integrated circuit IC2. Current detection and indication circuit is composed of the current transformers TA1 ~ TA3, resistors R1 ~ R4, potentiometer RP1, diode VD1, capacitor C1, current meters PA1, PA2 and the operational amplifier integrated circuit IC1. M ~ R10 select the 1/4W metal film resistors. VD1 ~ VD3 use the 1N4001 silicon rectifier diodes.
Reprinted Url Of This Article:
http://www.seekic.com/circuit_diagram/Control_Circuit/Dense_rock_pile_driver_automatic_controller_circuit_diagram.html
Print this Page | Comments | Reading(3)
Code: