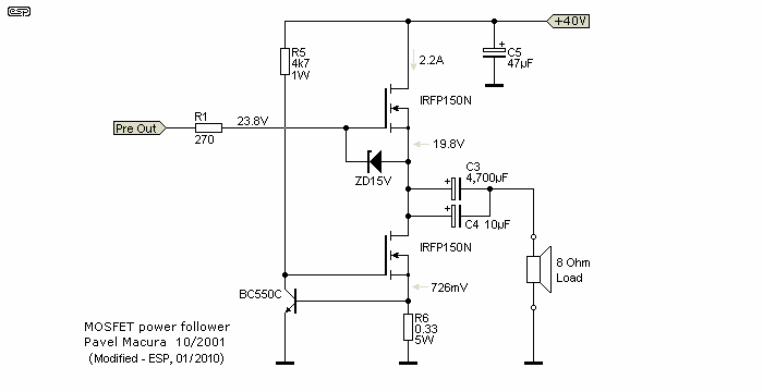
Published:2013/2/24 20:53:00 Author:muriel | Keyword: Direct Coupled, Power Follower, MOSFET, Current Source | From:SeekIC

Reprinted Url Of This Article:
http://www.seekic.com/circuit_diagram/Control_Circuit/Direct_Coupled_Power_Follower_Using_MOSFET_Current_Source.html
Print this Page | Comments | Reading(3)
Code: