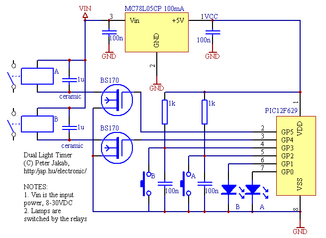
Published:2012/12/6 1:14:00 Author:muriel | Keyword: Dual light timer | From:SeekIC

Reprinted Url Of This Article:
http://www.seekic.com/circuit_diagram/Control_Circuit/Dual_light_timer.html
Print this Page | Comments | Reading(3)
Code: