Published:2009/7/8 4:56:00 Author:May | From:SeekIC

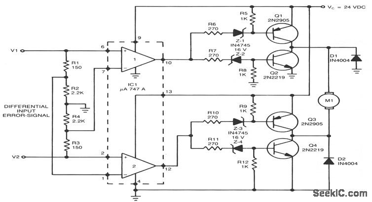
This high-performance switching controller for a low-power dc servo motor uses a symmetrical complementary-transistor bridge. The bridge acts as a reversing switch between the motor and a single-ended power supply. Since the transistors operate either fully on or completely off, except during a very short transition period, much less heat is dissipated than in linear-amplifier circuits. Damping is provided by the circuit's inherent dynamic braking. Since either maximum or zero voltage is applied to the motor, the dynamic response is faster than that of linear servo drives.
Reprinted Url Of This Article:
http://www.seekic.com/circuit_diagram/Control_Circuit/EFFICIENT_SWITCHING_CONTROLLER.html
Print this Page | Comments | Reading(3)
Code: