Published:2011/5/20 4:24:00 Author:Sue | Keyword: Electronic, Pest, Killing, Lamp | From:SeekIC

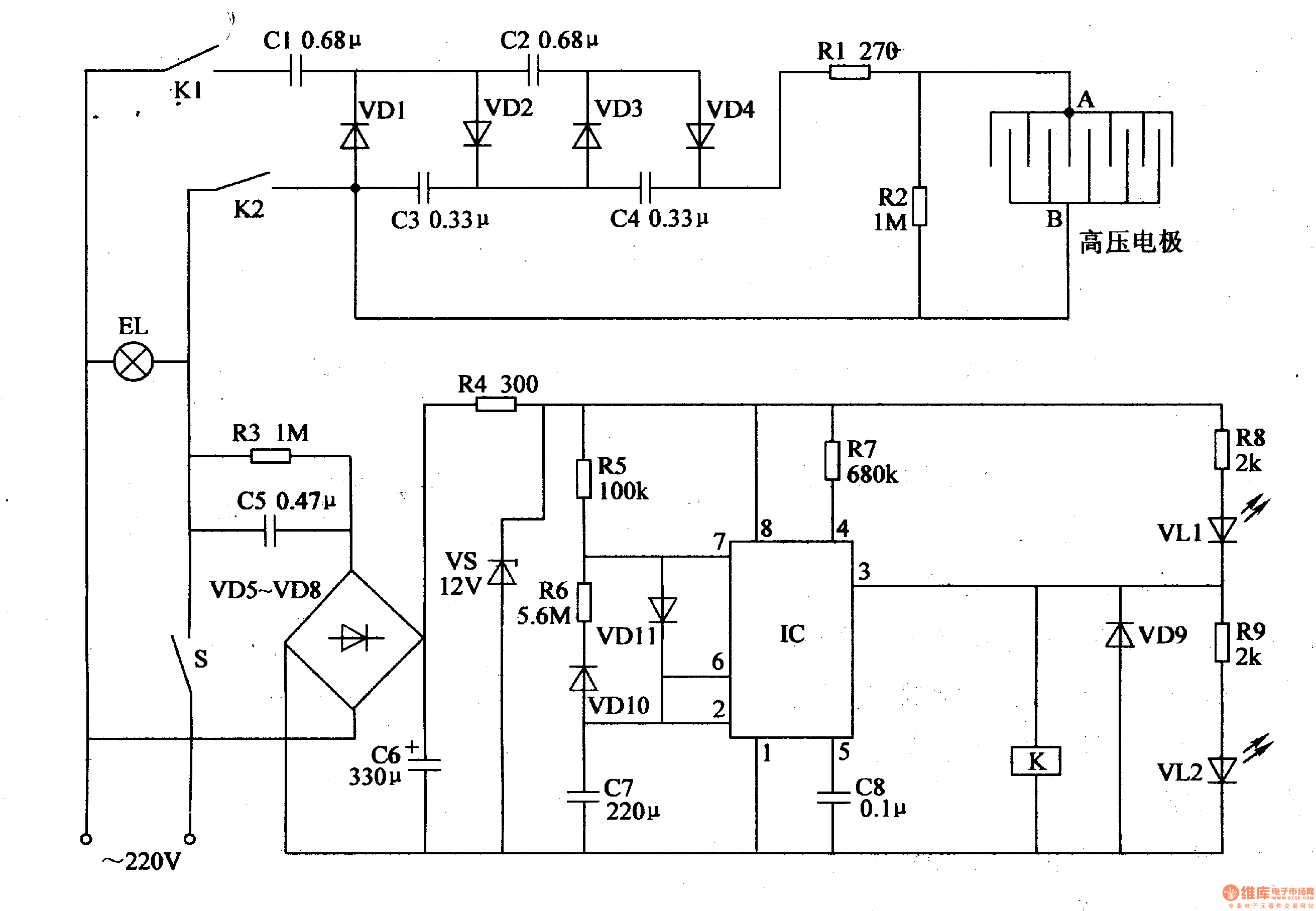
220V voltage will provide the circuit with +12V working power.
When IC begins to oscillate, its 3 pin will output low frequency pulse signal. When IC's 3 pin outputs high level, K is connected, V is illuminated and VL1 goes out.After 220V voltage is rectified, it will generate 1000V high voltage which will be put onto the high voltage electrode. When IC's 3 pin outputs low level, K is released, VL2 goes out, VL1 is illuminated. K's K1 and K2 are connected, and the high voltage generator stops working.
Reprinted Url Of This Article:
http://www.seekic.com/circuit_diagram/Control_Circuit/Electronic_Pest_Killing_Lamp_4.html
Print this Page | Comments | Reading(3)
Code: