Published:2009/7/17 2:38:00 Author:Jessie | From:SeekIC

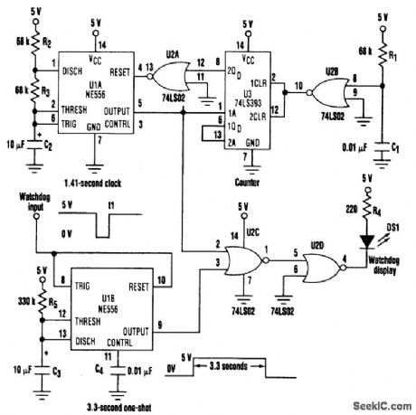
Some time ago, a situation arose in which a watchdog timer was needed to monitor an embedded computer. The computer in question required approximately 2 1/2 minutes to boot up and run the application software, so a monitor circuit was created that could wait 3 minutes before indicating failure. U1A, U2A, U2B, and U3 form a 3-minute timer. U1A operates as a free-running oscillator with a period of 1.41 s. The square-wave pulses are counted by U3, which generates an oscillator reset via U2A that effectively stops the clock. During the 3-minute interval, U2C and U2D send the oscillator signal to DS1, causing the indicator to flash. This flashing shows that the equipment is in its power-up cycle. When the reset occurs, the output of U1A is held low. U2B is a power-up reset for the counter. After 3 minutes, the indicator will come on continuously unless the watchdog input signal is present. U1B is configured as a 3.3-s-duration one-shot. When the watchdog input is pulsed low, the output switches high and keeps the LED from turning on. If the next pulse is not received in at least 3.3 s, the output will remain low. As a result, the LED will turn on, indicating failure. Should the watchdog input begin pulsing prior to the 3-minute timer, the watchdog will take precedence and turn off the flashing LED.What happens if the watchdog circuit fails? One of the characteristics of the NE556 timer is the inability to fully discharge the timing capacitor if the timer is retriggered prior to finishing a timing cycle. Applying a 10-Hz, 100-ms-wide pulsed input to the watchdog causes the capacitor charge to accumulate for approximately 8 s. This results in a 100-ms heartbeat flash of the LED every 8 s, which indicates that the circuit is still alive and that the LED hasn't burned out. The watchdog input is generated by an I/O line of the computer. Depending on the I/O board's design, the signal might need to be inverted to allow the watchdog input to remain normally high.
Reprinted Url Of This Article:
http://www.seekic.com/circuit_diagram/Control_Circuit/FAILURE_MONITOR.html
Print this Page | Comments | Reading(3)
Code: