Published:2009/7/24 4:23:00 Author:Jessie | From:SeekIC

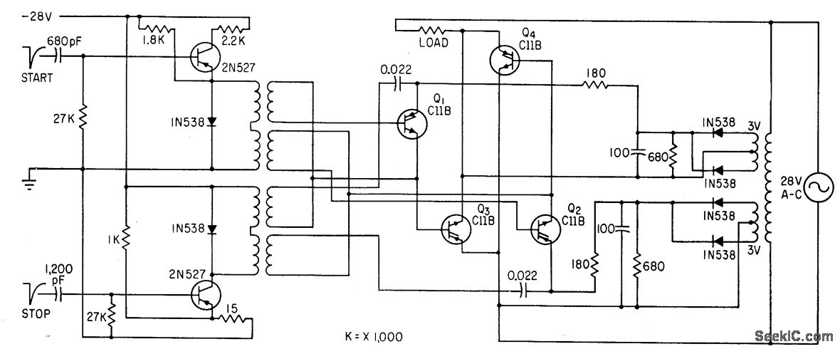
Pulsed scr's Q1 and Q2 turn on load-current-carrying scr's Q3 and Q4 under control of start-stop pulses from an external vibrator that feeds the 2N527 start-stop pulse amplifiers. Each pulsed scr has its own 3-V source. Load being switched requires 350 ma at 400 cps.-J. E. Roberts, Controlled Rectifiers for Fast Power Switching, Electronics, 35:17, p 58-59.
Reprinted Url Of This Article:
http://www.seekic.com/circuit_diagram/Control_Circuit/FAST_SWITCHING_OF_A_C_POWER.html
Print this Page | Comments | Reading(3)
Code: