Published:2009/7/16 22:42:00 Author:Jessie | From:SeekIC

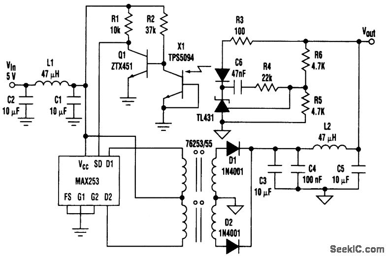
The MAX253 and associated 76253 transformers were designed to allow easy implementation of simple dc-to-dc converter circuits. The main problem with the basic circuit is that there is no feed-back, resulting in no control over the output voltage at light loads. When transformer isolators designed for 1-W power levels are used, output voltages can be observed rising above 5.5 V at less than 20-percent load. The circuit provides feedback control from the output via an optoisolator and voltage-reference device in a single pack (TPS5094). This results in an output voltage that is static at light loads. The circuit uses the internal TL431 reference devices of the TPS5904 to set a value at which the optoisolator is switched (Vref = 2.51 V). Using two 4.7-kΩ resistors (R5 and R6) gives an ideal output voltage of 5 V; with only 500μA of drain current, the measured value was 4.95 V. The output of the optoisolator then controls the shutdown pin (SD) on the MAX253, via the ZTX451 buffer transistor, and switches the device off when the output voltage exceeds the predefined value. Therefore, the circuit works in a burst mode at light loads, with the switching being turned on and off as necessary. As the load increases, the device eventually reaches the stage where switching is occurring all the time.
Reprinted Url Of This Article:
http://www.seekic.com/circuit_diagram/Control_Circuit/FEEDBACK_CONTROL_FOR_MAX253.html
Print this Page | Comments | Reading(3)
Code: