Published:2011/4/29 3:42:00 Author:Rebekka | Keyword: Hands-free phone , voice-activated device | From:SeekIC

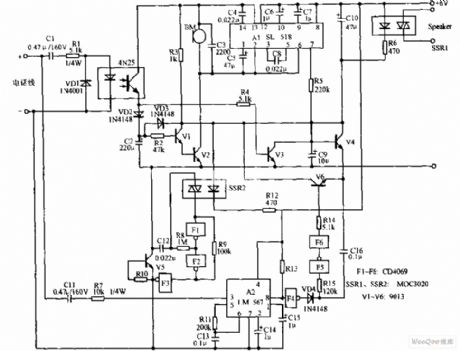
Hands-free phone voice-activated device circuit diagram.
Reprinted Url Of This Article:
http://www.seekic.com/circuit_diagram/Control_Circuit/Hands_free_phone_voice_activated_device_circuit_diagram.html
Print this Page | Comments | Reading(3)
Code: