Published:2009/7/14 8:13:00 Author:May | From:SeekIC


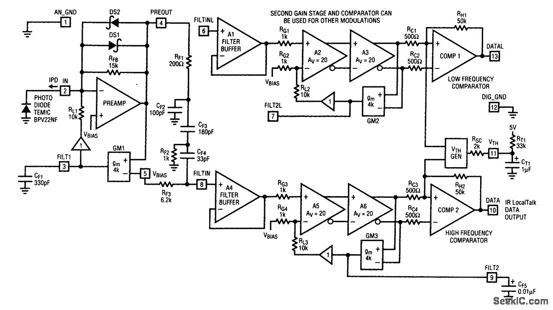
A low-noise (2 pA /√Hz),high-bandwidth (7 MHz) current-to-voltage converter formed by the preamplifier and its associated components transforms the reverse current from an external photodiode to a voltage. Although the 7-MHz bandwidth of the prearnp supports 4-Mbit data rates, a low-pass filter on the preamp output is used to reduce the bandwidth to just the required amount in order to reduce noise. As shown, capacitance CF1 sets the break frequency of an ac high-pass loop around the preamp to 180 kHz. This loop rejects unwanted ambient light, including sunlight and light from incandescent and fluorescent lamps. The preamp stage is followed by two separate channels, each containing a high-impedance filter buffer, two gain stages, high-pass loops, and a comparator. The only difference between the two channels is the response time of the comparators: 25 and 60 ns. For the 125-ns pulses of IR LocalTalk, the 25-ns comparator with its active pull-up output is used. The low-frequency comparator with its open collector output (with 5 kΩ internal pull-up) is suitable for more modest speeds, such as the 1.6-ps pulses or the IrDA-SIR. Each gain path has an ac coupling loop similar to the one on the preamp. Capacitance CF5 sets the high-pass comer at 140 kHz for IR LocalTalk. The loops serve the additional purpose here of maintaining an accurate threshold for the comparators by forcing the dc level of the differential gain stages to zero. As the preamp output is brought out and the inputs to the two comparator channels are buffered, the user is free to construct the exact filter required for the application by the careful selection of external components. RF1,CF2,CF3,RF4,CF4, and RF3 form a bandpass filter with a center frequency of 3.5 MHz and 3-dB points of 1 MHz and 12 MHz. Together with the high-pass ac loop in the preamp and the 7-MHz response of the preamp, this forms an optimal filter response for IR LocalTalk.
Reprinted Url Of This Article:
http://www.seekic.com/circuit_diagram/Control_Circuit/IR_LOCAL_TALK_LINK_RECEIVER.html
Print this Page | Comments | Reading(3)
Code: