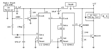
Published:2012/10/24 1:07:00 Author:muriel | Keyword: IR Receiver, Toggle Switch | From:SeekIC

Reprinted Url Of This Article:
http://www.seekic.com/circuit_diagram/Control_Circuit/IR_Receiver_Toggle_Switch.html
Print this Page | Comments | Reading(3)
Code: