Published:2011/7/6 0:20:00 Author:Sue | Keyword: Illumination, Controller | From:SeekIC

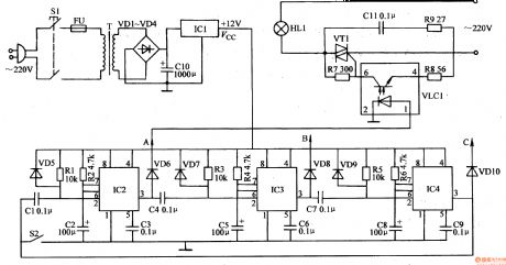
When the power switch S1 is connected, the 220v ac voltage will provide the univibrator circuit with working voltage afterit is reduced by T, rectificated by VD1-VD4, filtrated by C10, stablized by IC1.
S2 is the trigger switch. When S2 is pushed, IC2's pin 2 will output a negative pulse,which will make the univibrator composed of IC2 reverse. IC2's pin 3 will output high level, which will make the optical coupler VLC1's inner LED illuminated. The optical transistor is connected which will make bidirectional triode thyristor VT1 connected. The first group of illuminations HL1are illuminated.
Reprinted Url Of This Article:
http://www.seekic.com/circuit_diagram/Control_Circuit/Illumination_Controller_6.html
Print this Page | Comments | Reading(3)
Code: