© 2008-2012 SeekIC.com Corp.All Rights Reserved.
Published:2011/8/14 19:20:00 Author:TaoXi | Keyword: Incubator, constant temperature, control circuit | From:SeekIC

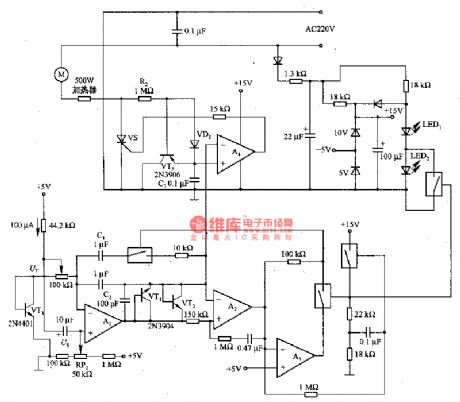
The incubator constant temperature control circuit is as shown in the figure. In this circuit, the control voltage has the linear relationship with the effective value of the heater converter, in the positive half cycle of the control thyristor vs cathode voltage, the AC22V voltage charges the timing capacitor C3 through the VD1 and R2. A4 is the comparator, it compares the voltage of C3 with the heater control voltage of C2, when the voltage of C3 is the same as the voltage of C2, A4 supplies the trigger pulse to the vs gate pole. This circuit uses the U2 to control the V2's pulse position, and it makes the C3 reset through VT5. The S shape U3 waveform makes the U2 have the good linear relationship with the effective value of the heater converter.
Reprinted Url Of This Article:
http://www.seekic.com/circuit_diagram/Control_Circuit/Incubator_constant_temperature_control_circuit.html
Print this Page | Comments | Reading(3)
Response in 12 hours
© 2008-2012 SeekIC.com Corp.All Rights Reserved.
Code: