Published:2011/6/25 7:52:00 Author:Sue | Keyword: Intermittent, Current, Controler | From:SeekIC

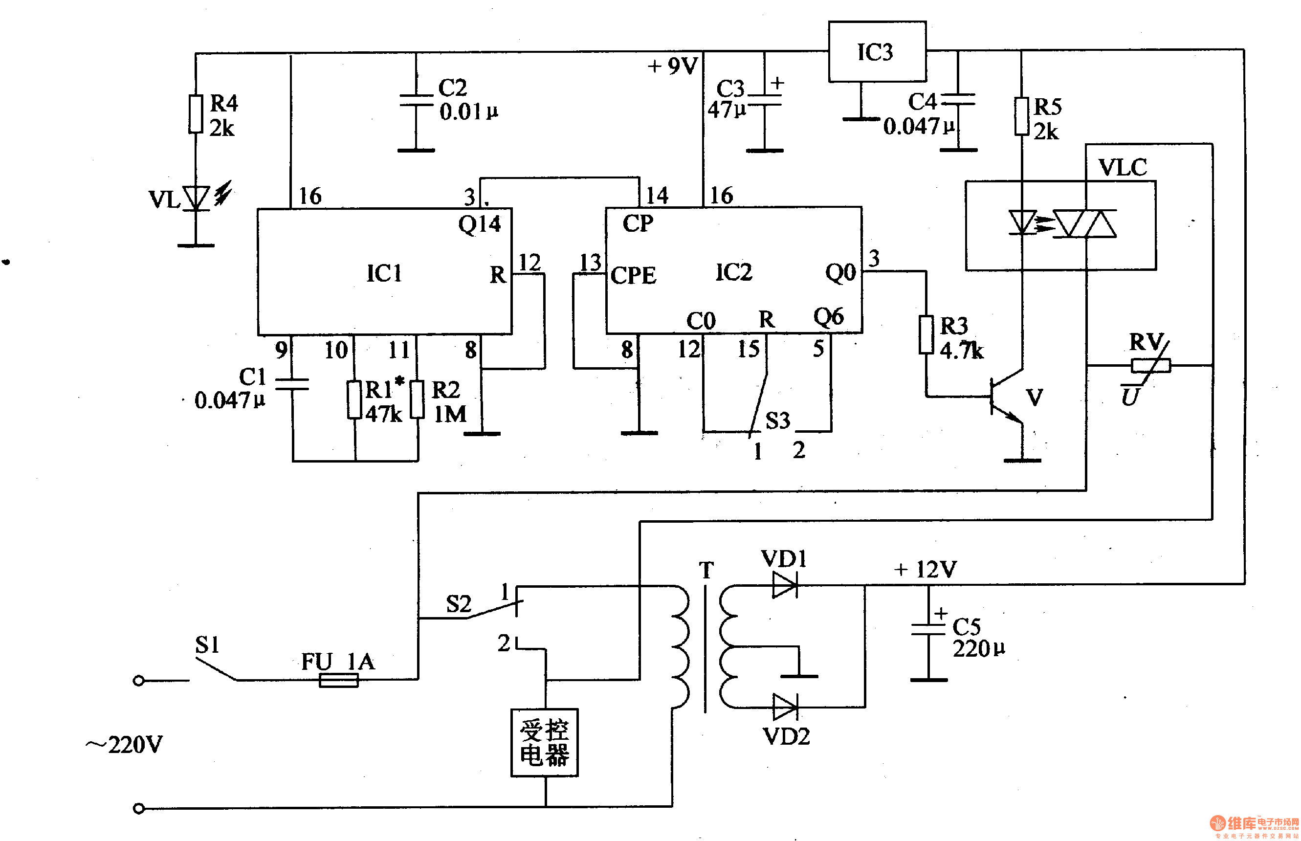
When the multivibrator begins to work, IC1's pin 3 will outputs square form pulse signals. IC2's pin 3 will output one high level every 10 or 6 minutes and when S3 is set on 1 , the controled equipment will work 1 min every 10 min. When S3 is set on 2 , the equipment will work 1 min every 6 min. V will be connected when IC2's pin 3 is connected and VLC's LED will be illuminated. The controled equipment will begin to work.
Reprinted Url Of This Article:
http://www.seekic.com/circuit_diagram/Control_Circuit/Intermittent_Current_Controler_2.html
Print this Page | Comments | Reading(3)
Code: