Published:2009/7/11 3:27:00 Author:May | From:SeekIC

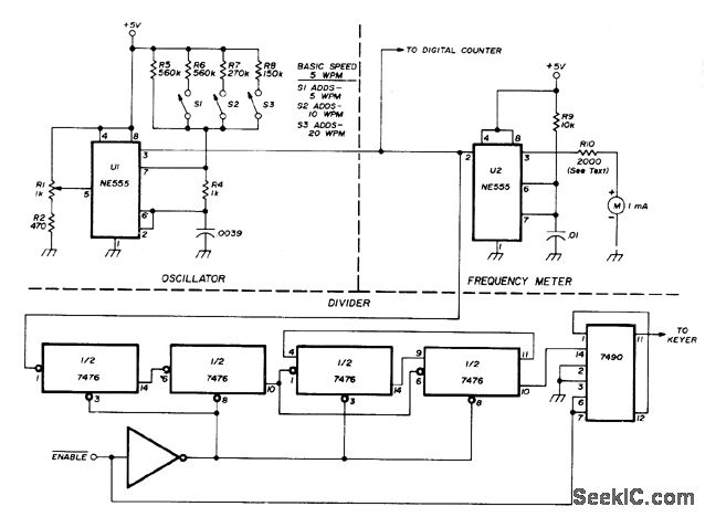
Electronic time base provides direct readout of keyer speed for 5 to 40 WPM in increments of 5 WPM by noting positions of three speed-control switches. Vemier adjustment pot R1 can be used for continuous speed adjustment if desired. Analog frequency meter provides alternate direct indication of keyer speed on milliammeter that can be call.brated in words per minute. Frequency of NE555 oscillator is 100 times keyer speed. Keyer clock is obtained by dividing oscillator speed by 120; thus, for 24 WPM oscillator runs at 2400 Hz which can be read easily on digital counter.Time-base divider would supply 20-Hz clock frequency for 24-WPM keying.-G. Jones, Calibrated Electronic Keyer Time Base, Ham Radio, Aug. 1975, p 39-41.
Reprinted Url Of This Article:
http://www.seekic.com/circuit_diagram/Control_Circuit/KEYER_SPEED_CONTROL.html
Print this Page | Comments | Reading(3)
Code: