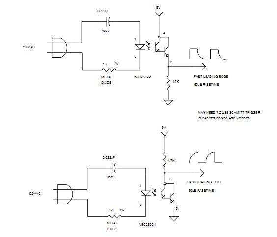
Published:2013/1/10 21:20:00 Author:muriel | Keyword: LINE POWERED , 60Hz, CLOCK GENERATOR | From:SeekIC

Reprinted Url Of This Article:
http://www.seekic.com/circuit_diagram/Control_Circuit/LINE_POWERED_60Hz_CLOCK_GENERATOR.html
Print this Page | Comments | Reading(3)
Code: