Published:2009/7/7 5:03:00 Author:May | From:SeekIC

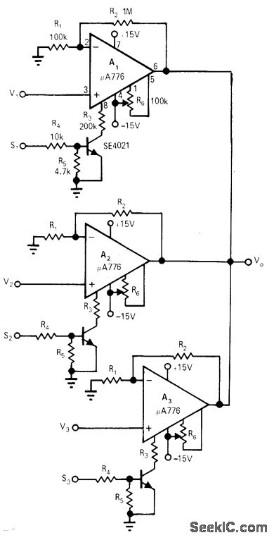
se of μA776 opamps eliminates need for FET switches in time-division multiplexing and signal conditioning. Multiplex inputs S1-S2-S3 can be driven directly by TTL or DTL devices. Each amplifier is controlled by either supplying or denying its 70-μA master-bias input, thus turning it on or off. All stages have identical component values.-M. K. Vander Kooi, Multiplexing Without FETs, EDN/EEE Magazine, Aug. 1, 1971,p47.
Reprinted Url Of This Article:
http://www.seekic.com/circuit_diagram/Control_Circuit/LOGIC_SIGNALS_CONTROL_TDM.html
Print this Page | Comments | Reading(3)
Code: