Published:2011/7/5 23:24:00 Author:Sue | Keyword: Light-Operated, Streetlight | From:SeekIC

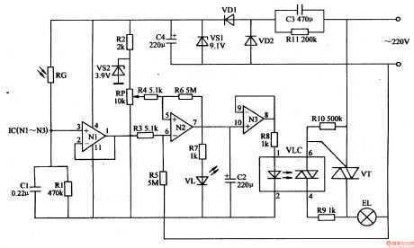
In the daytime, when there is strong light, RG has a low resistance value because of the light. N1 will output high level(about 8v) because its positive phase input terminal has a higher voltage than its negative phase input terminal. N2 and N3 both output low level. VLC's inside LED is not illuminated and the light-operated thyristors are not connected. VT is disconnected and EL is not illuminated.
In the evening, RG has a high resistance value because of lack of light, which will make N1 output low level(lower than 1v). N2 and N3 both output high level which will make VLC and VT begin to work. EL is illuminated.
When RP's resistance value is adjusted, EL can be illuminated when it is dark and can be off when daytime comes.
Reprinted Url Of This Article:
http://www.seekic.com/circuit_diagram/Control_Circuit/Light_Operated_Streetlight_14.html
Print this Page | Comments | Reading(3)
Code: