Published:2011/7/6 0:56:00 Author:Sue | Keyword: Light-Operated, Streetlight | From:SeekIC

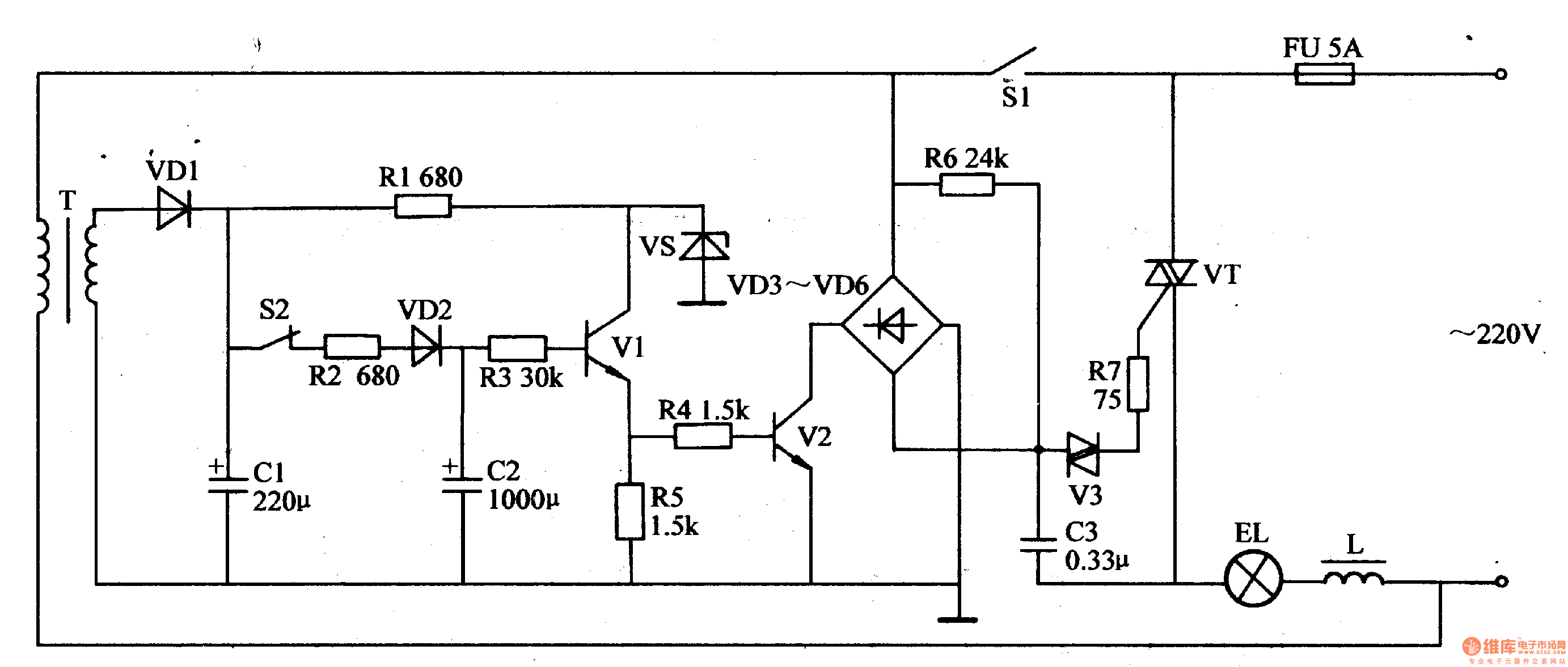
When S1 is connected, the 220v ac voltage will provide V1 with working voltage after it is reduced by T, rectificated by VD1, filtrated by C1, limited by R1, stablized by VS. The other circuit will charge C2 by S2,R2 and VD2, which will make V1 and V2 connected.Then V3's trigger voltage has a small phase angle. VT is connected in the ac electric's full period. EL will be illuminated.
When it is 23 o'clock, the electronic timer's normally closed contactor S2 is disconnected and C2 is disconnected. V1's base current can only be powered by C2's stored power. As C2 is discharged, V2's inner resistance value is becoming larger and V3's trigger phase angle is becoming larger. When C2 finishes discharging, V1 and V2 are disconnected. VT is connected by R6's and C3's shift voltage. When theshift angle reaches the largest value,EL is illuminated.
Reprinted Url Of This Article:
http://www.seekic.com/circuit_diagram/Control_Circuit/Light_Operated_Streetlight_8.html
Print this Page | Comments | Reading(3)
Code: