© 2008-2012 SeekIC.com Corp.All Rights Reserved.
Published:2011/7/20 7:33:00 Author:Fiona | Keyword: Light control, automatic energy-saving | From:SeekIC


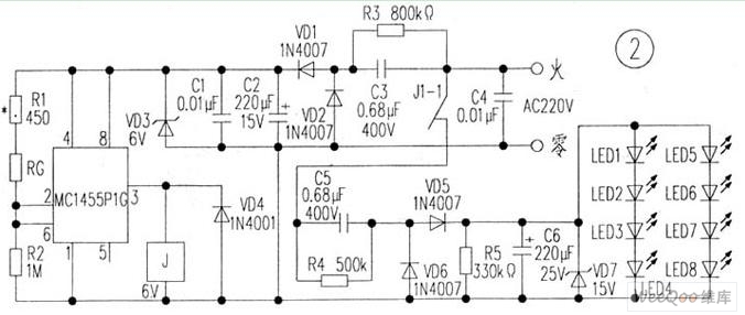
Circuit is shown in Figure 1,electrical schematic diagram is shown in Figure 2. The voltage AC220V is reduced by C3,R3 discharges,VD1 and VD2 rectify,C2 and C1 filter and get a smooth direct current,the voltage-regulator diode stabilizes the voltage in 6V and supplys the power for MC1455P1G and photosensitive resistor.In the daytime,photosensitive resistor RG is small in the light,② and ⑥ pins of MC1455P1G input high level,③ pin outputs low level,the relay J2 is off,the contact of J1-1 does not turn on, 220V voltage is not added on the capacitor C5,so the LED is not bright.
Reprinted Url Of This Article:
http://www.seekic.com/circuit_diagram/Control_Circuit/Light_control_automatic_energy_saving_LED_lights_circuit.html
Print this Page | Comments | Reading(3)
Response in 12 hours
© 2008-2012 SeekIC.com Corp.All Rights Reserved.
Code: