Published:2009/7/24 3:13:00 Author:Jessie | From:SeekIC

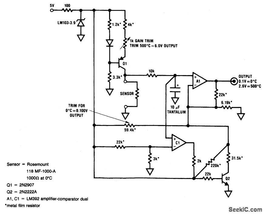
Fig. 13-43 In this circuit, an LM392 comparator/op amp (A1 and C1) is used to provide both gain and linearization for a platinum RTD in a single-supply thermometer, which measures from 0 to 500℃ with ±1℃ accuracy. To calibrate, substitute a precision resistance box for the sensor, adjust 0℃ for 0.10-V output (with the box set to 1000 ohms). Next, set the box to 2846Ω (500℃) and adjust the 1-kΩ gain trim for an output of 2.6 V. Repeat the adjustments until both zero and full-scale are fixed. National Semiconductor Linear Applications Handbook 1991 p 838.
Reprinted Url Of This Article:
http://www.seekic.com/circuit_diagram/Control_Circuit/Linearized_platinum_RTD_thermometer_single_supply.html
Print this Page | Comments | Reading(3)
Code: