Published:2009/7/21 20:51:00 Author:Jessie | From:SeekIC

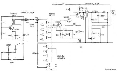
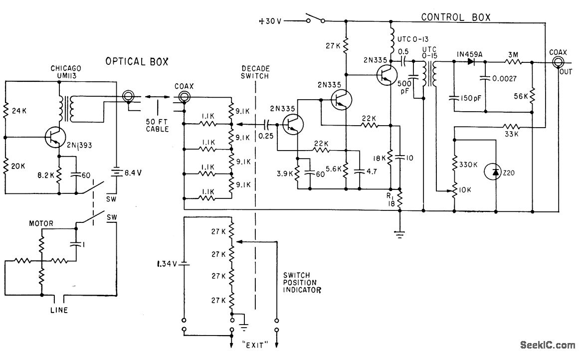
Used for automatic recording of missile und rocket surface temperatures. Phototransistor, connected in common-emitter mode, requires no preamp. Decade amplifier in control box is stabilized by 34 db of feedback through R1. Diode demodulator provides d-c output for recording.-S. A. Elder, Designing Photo. transistor Pyrometers With and Without Feed. bock, Electronics, 34:49, p 56-60.
Reprinted Url Of This Article:
http://www.seekic.com/circuit_diagram/Control_Circuit/MEASURING_HIGH_TEMPERATURES.html
Print this Page | Comments | Reading(3)
Code: