Published:2009/7/13 3:27:00 Author:May | From:SeekIC


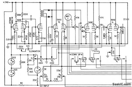
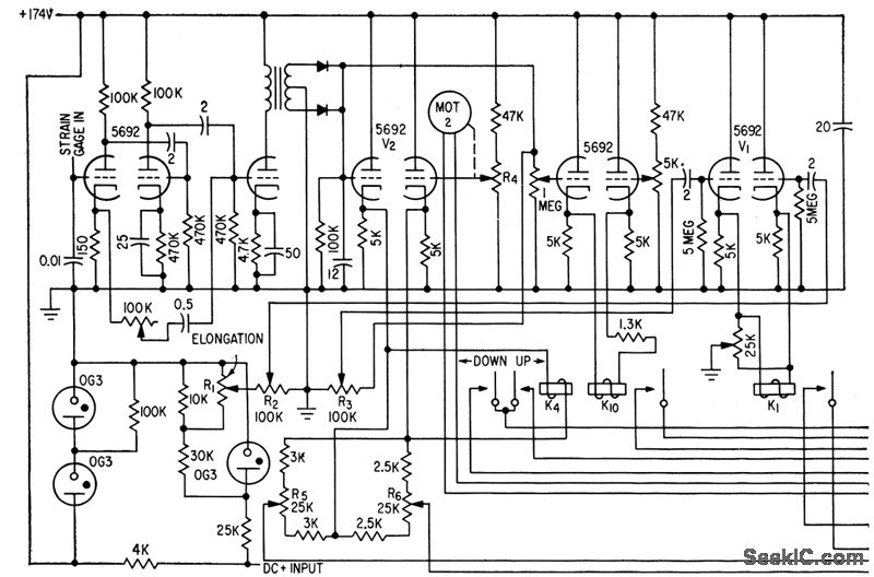
Determines yield point by sensing when tension and elongtion begin increasing at different rate during stretching and forming. Elongation signal comes from potentiometer R1, linked to ram of hydraulic relief valve. Tension signal comes from strain-gage bridge that delivers 0 to 10MV at 60 cps. At yield point.system lowers tension as dies are applied to metal. At end of cycle, operotor opens stop switch, resetting relays that are energized by power line.-G. J. Crowdes, Aulomalic Controls for Metal Working Machines.Electronics.32:10,p41-43.
Reprinted Url Of This Article:
http://www.seekic.com/circuit_diagram/Control_Circuit/METAL_FORMING_CONTROL.html
Print this Page | Comments | Reading(3)
Code: