Published:2009/7/9 22:36:00 Author:May | From:SeekIC



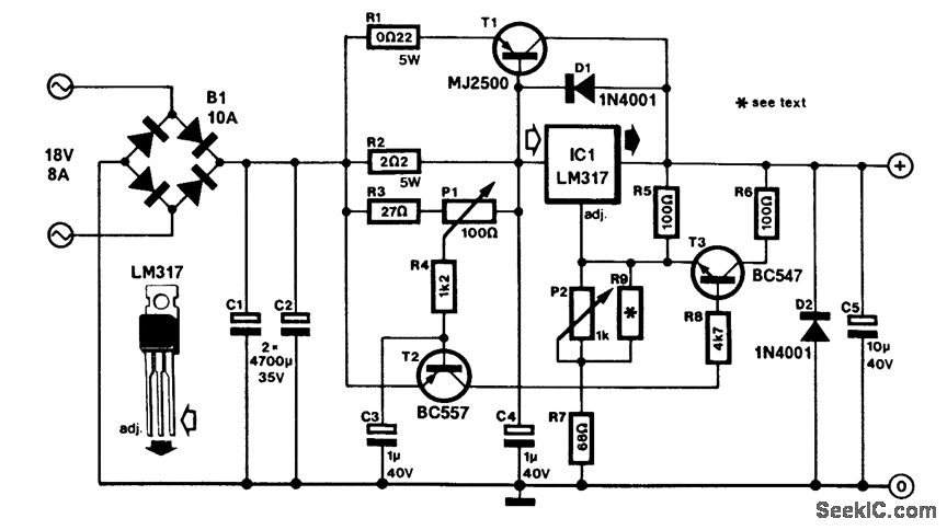
This circuit is intended as a revolution control for small dc motors as fitted, for instance, in small elec-tric drills (such as used for precision engineering and for drilling boards,among others). The behavior of these motors, which are normally permanent magnet types, is comparable to that of dependently pow-ered motors.In theory, the rpm of these motors depends solely on the applied voltage. The motor adjusts its rpm until the counter emf generated in its coils is equal to the applied voltage. There is, unfortunately, a drop across the internal resistance of the motor, which causes the rpm to drop in relation to the load. In other words, the larger the load, the larger the drop across the internal resistance and the lower the rpm.This circuit provides a kind of compensation for the internal resistance of the motor: when the urrent drawn by the motor rises, the supply voltage is increased automatically to counter the fall in rpm.The circuit is based on an enhanced voltage regulator that consists of IC1 and T1, which provides a easonably large output current (even small drills draw 2-to-5 A). The onset supply voltage, and thus the ram, is set by P2. Because of emitter resistance R1, the currents through IC1 and T1 will be related to one another in the ratio that is determined by R1 and R2. Owing to this arrangement, the internal short-circuit protection of IC1 will also, indirectly, provide some protection to T1.As soon as the current drawn exceeds a certain value, T2 will be switched on. This results in a base current for T3 so that R5 is in parallel (more or less) with R6. This arrangement automatically raises the output voltage to counter a threatened drop in rpm. The moment at which this action occurs is set by P1, so this circuit can be adapted pretty precisely to the motor used.If only very small motors are likely to be used, the power supply (transformer and bridge rectifier) can be rated more conservatively. As a guide, the current in the transformer secondary should be about 1.5 times the maximum dc output current.
Reprinted Url Of This Article:
http://www.seekic.com/circuit_diagram/Control_Circuit/MINI_DRILL_CONTROL.html
Print this Page | Comments | Reading(3)
Code: