Published:2009/7/9 5:21:00 Author:May | From:SeekIC

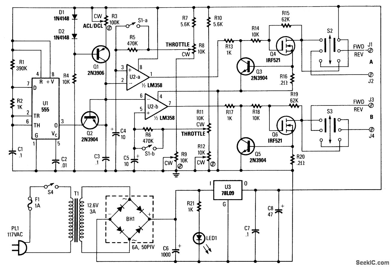
As shown, a 555 timer (U1) is configured as an astable multivibrator (oscillator) with a 400:1 duty cycle and a frequency of 40 Hz.When power is applied to the circuit, capacitor C1 (connected to pin 6 of U1) is discharged and the output of the 555 (which is used to sink current) is low. Capacitor C1 begins to charge via RI and R2 toward the positive supply rail. When the charge on C1 reaches about 66% of +V, the output of U1 at pin 3 goes high.At that point, C1 begins to discharge through R2. When the charge on C1 decreases to about 33% of the supply voltage, the output of U1 returns to the low state, and the cycle is repeated until power is removed from the circuit.When the output of U1 is low, C3 is discharged into U1 via transistor Q2. When U1 pin 3 goes high, C3 charges thr2ough a current source that consists of D1, D2, R3, R4, and Q1. The charge/discharge cycling of C3 produces a stream of pulses that are fed to the inverting inputs of U2A and U2B (an LM358 dual op amp). Two voltage-di ider networks (R7, R8, R9, and R10, R11, R12) set the reference voltage that is applied to the noninverting inputs of U1A and U1B at pins 3 and 5.Potentiometers R9 and R12 set the low-level duty cycle (5 to 10%) of U1A and U1B. They are adjusted so that the train head-lights glow, but the motor hums only slightly. Potentiometer R3 adjusts the ramp rate of C3 for 100% duty cycle at the full throttle setting. A double-pole, single-throw switch (S1A and S1B) is used to place R3/C4 and R4/C5 in the circuit.The R5/C4 and R6/C5 combinations cause the reference voltages presented to the noninverting inputs to U2A and U2B to change very slowly when the throttle is turned up and down. When the ACL/DCL switch is turned off, the resistance of the throttle-divider networks are much smaller than those of R5 and R6, so the reference voltages on C4/C5 change instantly to the new throttle setting.The output drivers consist of resistors R13 and R15, and transistors Q3 and Q4 for output A'; and resistors R17 to R20, and transistors Q5 and Q6 for output B. Components R13/R16/Q3 and R17/R20/Q5 limit the output drive currents of Q4 and Q6 to about 3 A each. Resistors R14/R15 and R18/R19 turn on Q4 and Q5, respectively, before the breakover voltage is reached to prevent damage to the output drivers and dissipate the energy that is stored in an inductive field (such as in a motor).The power supply delivers 18 V to the track. Voltage regulator U3 (a 78L09 9-V, 100-mA voltage regulator) supplies power to the control circuits.
Reprinted Url Of This Article:
http://www.seekic.com/circuit_diagram/Control_Circuit/MODEL_TRAIN_AND_SLOT_CAR_CONTROLLER.html
Print this Page | Comments | Reading(3)
Code: