Published:2009/7/17 3:41:00 Author:Jessie | From:SeekIC

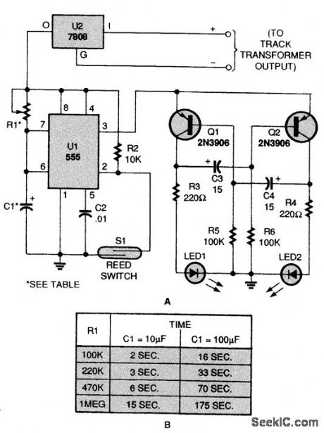
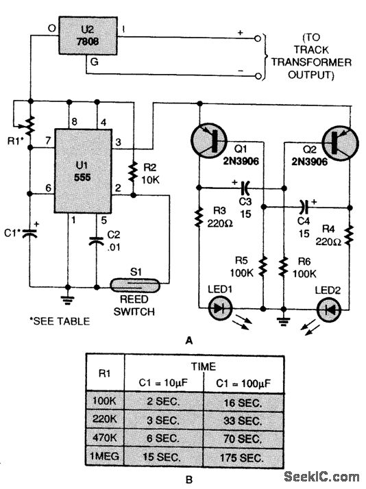
Featuring a reed switch operated by train proximity, this circuit (A) has everything you need to activate an LED-based crossing signal. To change the time period of U1, use these substitutions (B).
Reprinted Url Of This Article:
http://www.seekic.com/circuit_diagram/Control_Circuit/MODEL_TRAIN_CROSSING_FLASHER_WITH_SENSOR_SWITCH.html
Print this Page | Comments | Reading(3)
Code: