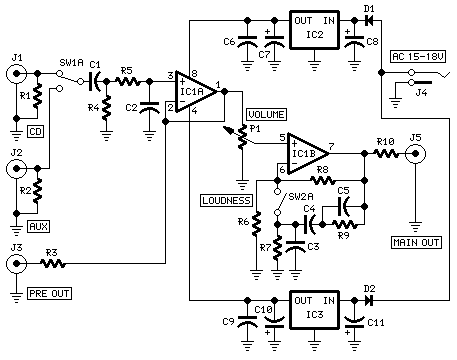
Published:2013/1/31 20:58:00 Author:muriel | Keyword: Modular Preamplifier , Control Center 2 | From:SeekIC

Reprinted Url Of This Article:
http://www.seekic.com/circuit_diagram/Control_Circuit/Modular_Preamplifier_Control_Center_2.html
Print this Page | Comments | Reading(3)
Code: