Published:2011/7/1 22:42:00 Author:Lucas | Keyword: Motor, positive, reversal, rotation control , MOSFET | From:SeekIC

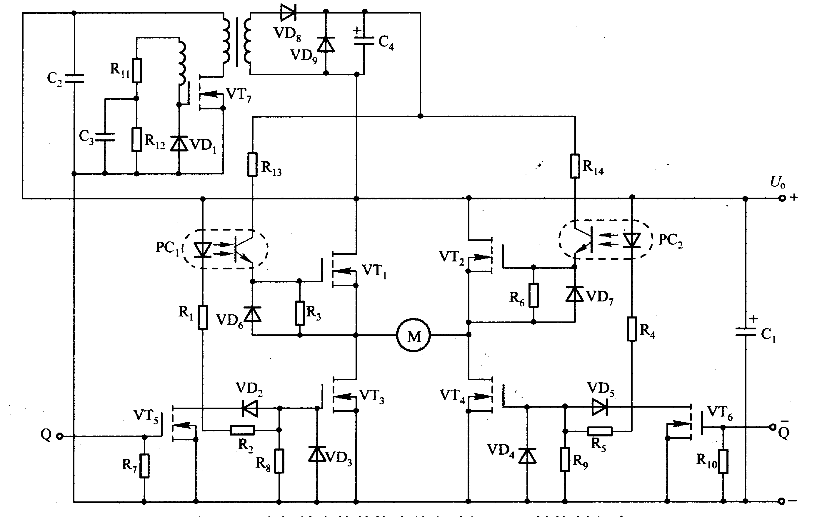
Plus signal ˉ Q can drive the left and right bridge to control the motor positive, reversal rotation. When Q input is in high level, VT5 is conducted, and VT3 is quickly stopped by VD2. Rl can limit the diode current in PCl, so VTl is conducted after delaying several μs. If ˉ Q input is in low level, then VT6 is stopped, and the current flowing VD4 rapid decreases, then the optical coupler PC2 is stopped. R6 resistor make VT2 deadline, then the power charges to the gate of the VT4 and make it turn on by VD4, R4 and R5.
Reprinted Url Of This Article:
http://www.seekic.com/circuit_diagram/Control_Circuit/Motor_positive_reversal_rotation_control_circuit_composed_of_MOSFET.html
Print this Page | Comments | Reading(3)
Code: