Published:2011/6/27 4:44:00 Author:Nicole | Keyword: Motor, protector | From:SeekIC

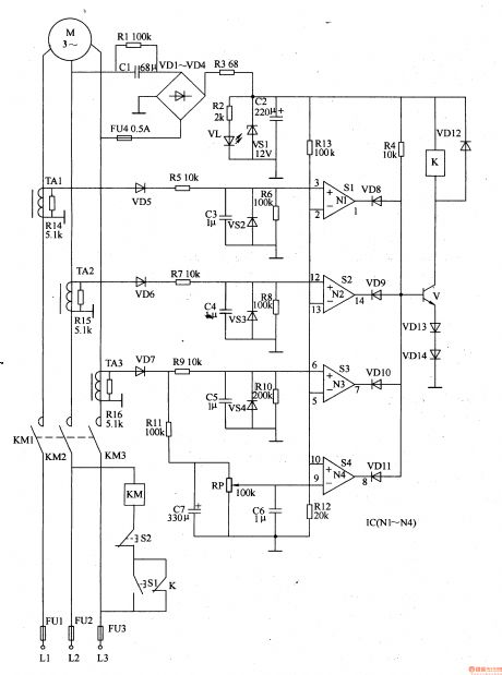
The power supply circuit is composed of capacitors C1, C2, resistors R1-R3, rectifier diodes VD1-VD4, Zener diode VS1 and power supply indication LED VL.
The current detection circuit is made of current transformer TAl-TA3, resistors R5-R11, R14-R16, diodes VD5-VD7, Zener diode VS2-VS4, potentiometer RP, capacitors C3-C7.
The protection control circuit consists of operation amplifier integrated circuit IC(N1-N4), resistors R4, R12, R13, diodes VD8-VDl4, transistor V, relay K, AC contactor KM and starting button S1, stopping button S2.
Reprinted Url Of This Article:
http://www.seekic.com/circuit_diagram/Control_Circuit/Motor_protector_1.html
Print this Page | Comments | Reading(3)
Code: