About SeekIC | Services | Payment | Advertisements service | Contact Us | Links
© 2008-2012 SeekIC.com Corp.All Rights Reserved.
Published:2013/8/12 4:55:00 Author:lynne | Keyword: Network Cable Tester | From:SeekIC

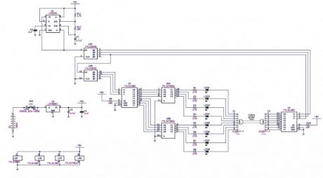
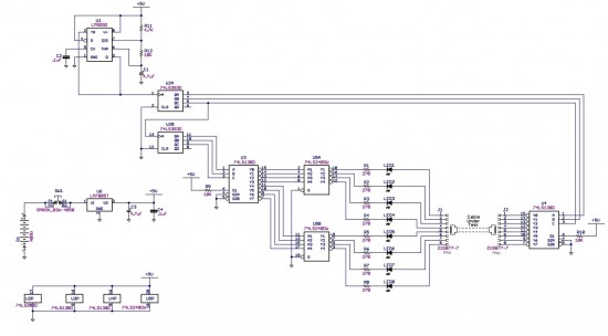
This network cable tester is designed for testing network cable with CAT 5 connectors, RJ-45. It can be modified to test any 8 conductor cable by replacing the RJ-45 jacks with the mating connectors of the cable to be tested.
Reprinted Url Of This Article:
http://www.seekic.com/circuit_diagram/Control_Circuit/Network_Cable_Tester.html
Print this Page | Comments | Reading(3)
Response in 12 hours
© 2008-2012 SeekIC.com Corp.All Rights Reserved.
Code: