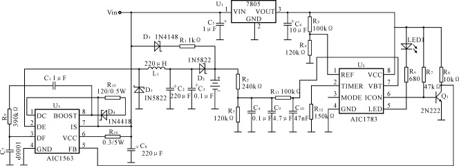
Published:2011/4/22 6:15:00 Author:May | Keyword: NiMH / Ni-Cd battery, fast, charging controller | From:SeekIC

Reprinted Url Of This Article:
http://www.seekic.com/circuit_diagram/Control_Circuit/NiMH___Ni_Cd_battery_fast_charging_controller_AIC1783_circuit.html
Print this Page | Comments | Reading(3)
Code: