Published:2009/6/30 1:47:00 Author:May | From:SeekIC

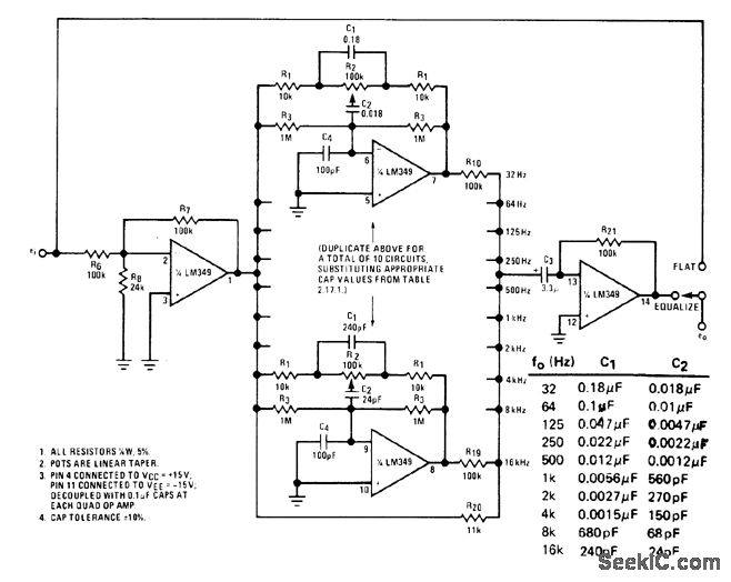
Provides ten bands of tone control, separated by one octave in frequency, with independent adjustment for each.Used to compensate for unwanted amplitudefrequency or phase-frequency characteristics of audio systems. Values of C1 and C2 for each circuit are given in table. With control R2 in flat position, circuit becomes all-pass with unity gain.Moving R2 to full boost gives bandpass characteristic, and moving in other direction to full cut gives bandreject or notch filter. For stereo, identical equalizer is needed for other channel.- Audio Handbook, National Semi-conductor, Santa Clara, CA, 1977, p 2-53-2-59
Reprinted Url Of This Article:
http://www.seekic.com/circuit_diagram/Control_Circuit/OCTAVE_EaUALIZER.html
Print this Page | Comments | Reading(3)
Code: