Published:2009/7/7 22:57:00 Author:May | From:SeekIC

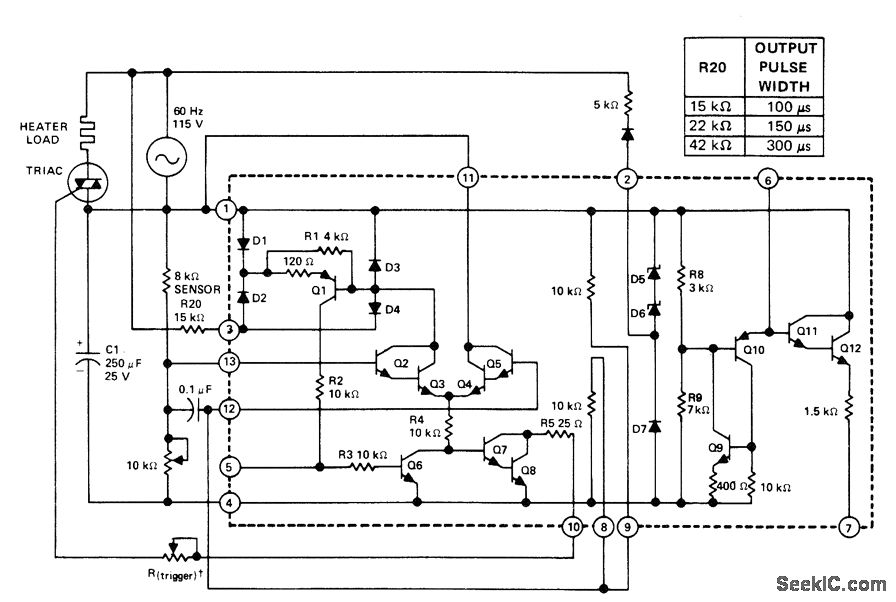
Uses Texas In-struments SN72440 zero-voltage switch to trigger triac that turns AC heater on and off in acl cordance with demands of 8K resistance-type temperature sensor. One output pulse per zero crossing of AC Iine voltage is either inhibited or permitted by action of differential amplifier and resistance bridge circuit in IC. Width of output pulse at pin10 is controlled by trigger pot R20 as given in table and should be varied to suit triggering characteristics of triac used.- The Linear and Interface Circuits Data Book for Deislgn Engineers, Texas Instruments,Dallas,TX,1973,p7-37
Reprinted Url Of This Article:
http://www.seekic.com/circuit_diagram/Control_Circuit/ON_OFF_HEATER_CONTROL.html
Print this Page | Comments | Reading(3)
Code: