Published:2009/7/5 21:39:00 Author:May | From:SeekIC

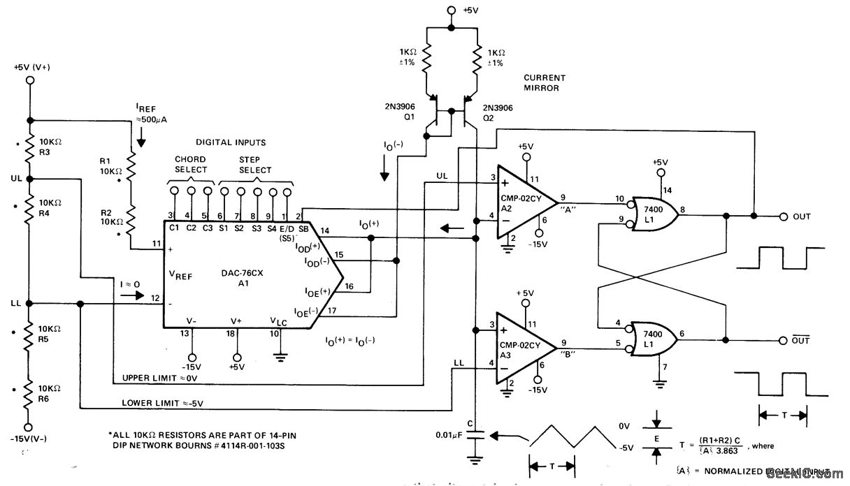
Digital inputs from mioroprocessor to Precision Monolithics DAC-76CX 8-bit companding D/A converter provide 8159:1 frequency range for AF oscillator, from 2.5 to 20,000 Hz. DAC functions as programmable current source that altemately charges and dischatges capacitor between precisely controlled upper and lower limits. Since both limits are derived by dividing power supply volt ages, frequency is independent of changes in supply voltage.Design equations are gtven.-D.Soderquist, Exponential Digitally Controlled Oscillator Using DAC-76, Precision Monolithics, Santa Clara, CA, 1977, AN-20, p 1.
Reprinted Url Of This Article:
http://www.seekic.com/circuit_diagram/Control_Circuit/OSCILLATOR_CONTROL.html
Print this Page | Comments | Reading(3)
Code: