About SeekIC | Services | Payment | Advertisements service | Contact Us | Links
© 2008-2012 SeekIC.com Corp.All Rights Reserved.
Published:2011/4/26 7:09:00 Author:Robert | Keyword: Digital Display, Infrared Remote Control, Electric Fan | From:SeekIC

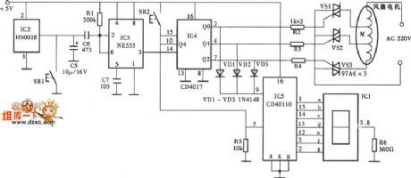
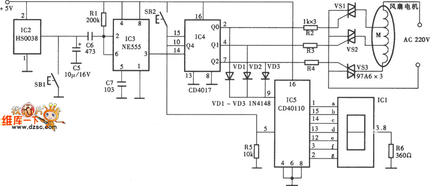
Digital Display Infrared Remote Control Electric Fan Circuit is shown below:
Reprinted Url Of This Article:
http://www.seekic.com/circuit_diagram/Control_Circuit/Other_circuit/Digital_Display_Infrared_Remote_Control_Electric_Fan_Circuit.html
Print this Page | Comments | Reading(3)
Response in 12 hours
© 2008-2012 SeekIC.com Corp.All Rights Reserved.
Code: