Published:2009/7/20 2:37:00 Author:Jessie | From:SeekIC

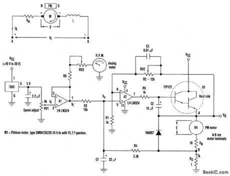
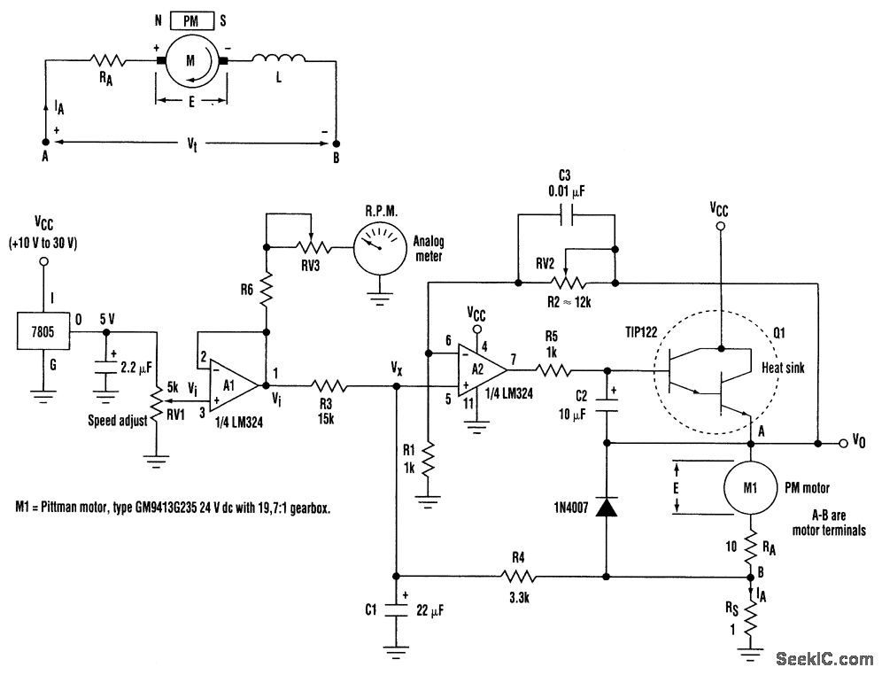
Speed control of permanent-magnet (PM) dc motors with the aid of optical or dc tachometers is generally inconvenient and difficult, particularly on motors with integral gearboxes. The high-speed shaft of the motor that drives the gearbox isn't always accessible and the speed of the geared-down shaft often is too low for tachometers. Described here is a single-supply regulating speed-control circuit that doesn't require a tachometer. It keeps the motor torque high under load by using positive feedback to compensate for the drop caused by armature resistance. In unregulated variable-speed PM dc motor systems, the drop in speed under load is particularly pronounced at low motor-supply voltages. The positive feedback generates a negative resistance that compensates for the nonlinear effects caused by armature resistance. It thereby ensures that the speed-control input voltage (Vi) linearly controls the speed of the motor. Armature resistance compensation is achieved if:
RS= RA/[gain(R3) / (R3 + R4)] - 1
The divider action of R3 and R4 together with the gain reduces the value required for Rs to minimize the power dissipation. C1 and R4 dampen the positive-feedback signal's response time, but they also form a low-pass filter and attenuate the motor current noise fed to the A2 input. The maximum output voltage swing from A2 is approximately VCC-2 V, and there is a 1.2-V Vbe loss by T1. This implies that the supply voltage (Vcc) should be about 5 V above the maximum desired motor voltage in order to allow for extra output drive to the motor under heavy load conditions. A reason-able choice for Rs is approximately RA/10, and the gain of A2 should be trimmed with RV2 to ensure that the motor's speed does not drop when loaded.
Reprinted Url Of This Article:
http://www.seekic.com/circuit_diagram/Control_Circuit/PM_DC_MOTOR_SPEED_CONTROL_.html
Print this Page | Comments | Reading(3)
Code: