Published:2009/7/6 22:37:00 Author:May | From:SeekIC

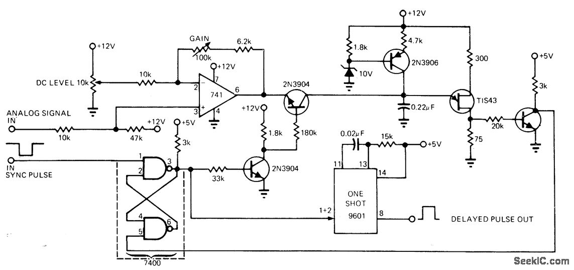
Opamp, UJT, and two TTL packages generate pulse whose delay, following sync pulse, is con-trolled by amplitude of analog input signal at time of sync pulse. Opamp precharges timing capacitor to level depending on analog signal. Sync pulse disconnects opamp, after which timing capacitor charges up to UJT firing point .UJT output pulse then resets circuit, giving de-sired delayed output pulse through 9601 mono MVBR,-J. Taylor, Analog Signal Controls Pulse Delay, EDN Magazine, Feb. 5, 1974, p 96.
Reprinted Url Of This Article:
http://www.seekic.com/circuit_diagram/Control_Circuit/PPM_WITH_ANALOG_CONTROL_OF_DELAY.html
Print this Page | Comments | Reading(3)
Code: