Published:2009/6/17 2:29:00 Author:May | From:SeekIC

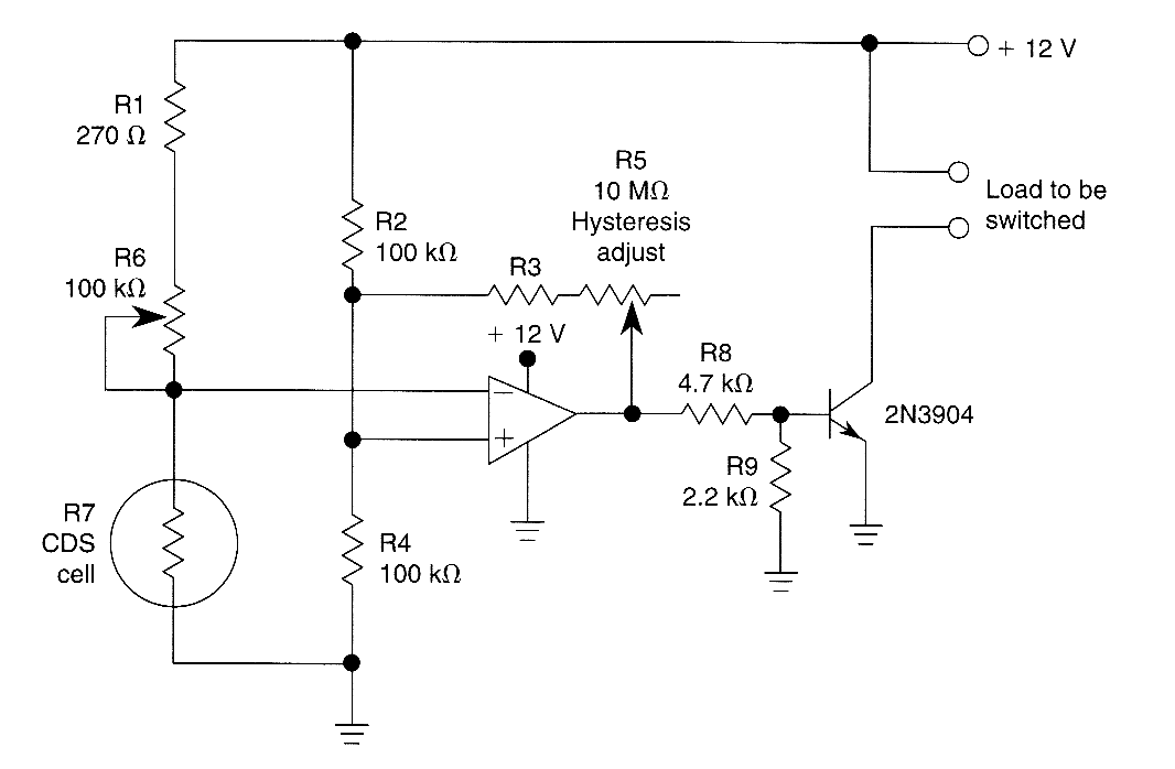
A CdS cellis one leg of a bridge circuit Potentiometer R6 In another leg sets the trip point Potentiometer R5 provides hysteresis adjustment to prevent “chattering” or hunting of the relay Thelight level has to increase noticeably before the 2N3904 turns off and the circuit deactivates.
Reprinted Url Of This Article:
http://www.seekic.com/circuit_diagram/Control_Circuit/PRECISION_DARK_ACTIVATED_SWITCH_WITH_HYSTERESIS.html
Print this Page | Comments | Reading(3)
Code: