Published:2009/7/3 3:03:00 Author:May | From:SeekIC

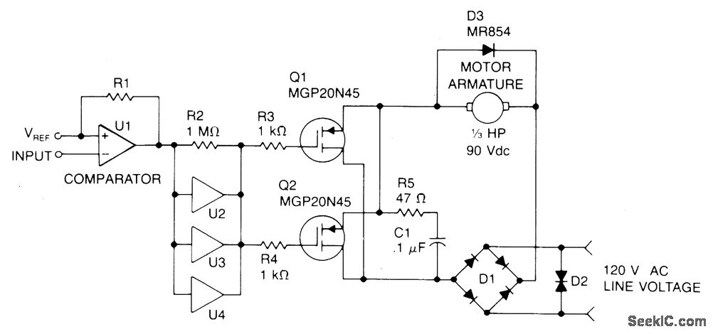
Speed control is accomplished by pulse width modulating the gates of two MGP20N45 TMOS devices. Therefore, motor speed is proportional to the pulse width of the incoming digital signal, which can be generated by a microprocessor or digital logic.The incoming signal is applied to comparator U1, then to paralleled inverters U2, U3, and U4 that drive the two TMOS devices, which, in turn, control power applied to the motor armature. Bridge rectifier Dl supplies fullwave power that is filtered by R5 and C1. Free-wheeling diode D3 (MR854) prevents high voltage across Q1 and Q2.A back-to-back zener diode, D2, protects against transients and high voltage surges.
Reprinted Url Of This Article:
http://www.seekic.com/circuit_diagram/Control_Circuit/PWM_MOTOR_SPEED_CONTROL.html
Print this Page | Comments | Reading(3)
Code: