Published:2013/7/30 20:43:00 Author:muriel | Keyword: Periodic Timers | From:SeekIC

A switched timer with equal make and equal space periods timing adjustable from over 6 minutes to 38 minutes.
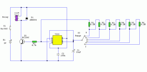
Notes:This timer circuit is similar to the 5 to 30 minute timer except that when switch S1 is closed, the on/off action of the circuit will continue indefinately until S1 is opened again. A 7555 time and low leakage type capacitor for C1 must be used. The 6 way rotary switch S3 adds extra resistance in series to the timing chain with each rotation, minimum resistance point a maximum point f . The 7555 is wired as an equal mark/space ratio oscillator, the timing resistor chain R1 to R6, being connected back to the output of the timer at pin 3.The output pulse duration is defined as:-
T = 1.4 R1 C1
This gives on and off times of about 379 seconds for postion a of S3 (just over 6 minutes), to about 38 minutes at point f . The times may of coourse be varied by altering R1 to R6 or C1.
Reprinted Url Of This Article:
http://www.seekic.com/circuit_diagram/Control_Circuit/Periodic_Timers.html
Print this Page | Comments | Reading(3)
Code: