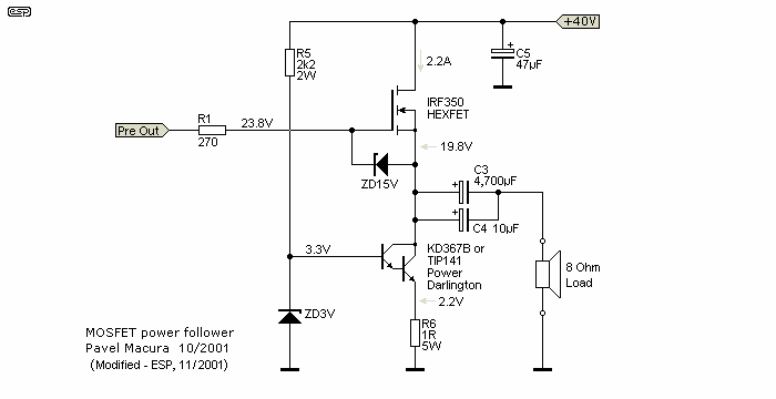
Published:2013/2/24 20:52:00 Author:muriel | Keyword: Power Follower , Direct Coupling | From:SeekIC

Reprinted Url Of This Article:
http://www.seekic.com/circuit_diagram/Control_Circuit/Power_Follower_Modified_for_Direct_Coupling.html
Print this Page | Comments | Reading(3)
Code: