About SeekIC | Services | Payment | Advertisements service | Contact Us | Links
© 2008-2012 SeekIC.com Corp.All Rights Reserved.
Published:2009/7/22 0:37:00 Author:Jessie | From:SeekIC


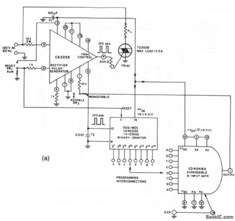
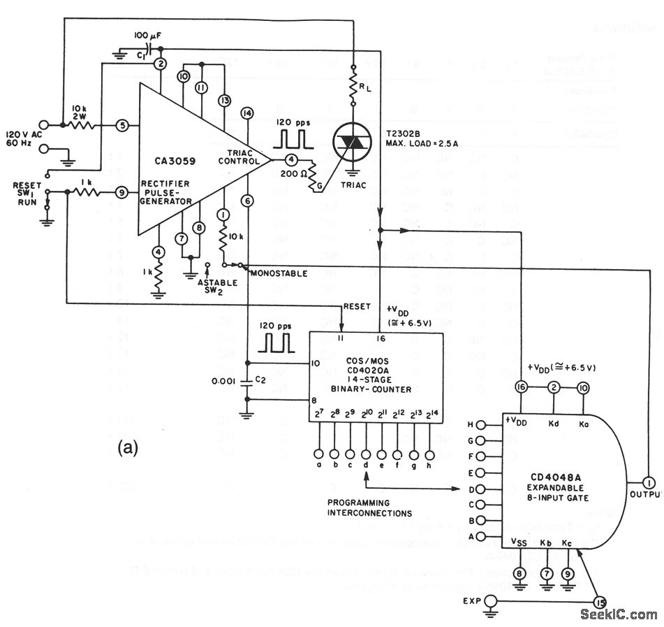
This circuit provides precise current through a load, as determined by a pulsed triac. The circuit is programmable over the range from 0.5333 s to 2 min and 16s, in 0.5333-s intervals. Figure 8-41B shows the connections for the various time intervals, and Fig. 8-41C shows the timing diagram.
Reprinted Url Of This Article:
http://www.seekic.com/circuit_diagram/Control_Circuit/Programmable_ultra_accurate_line_operated_timer_and_load_control.html
Print this Page | Comments | Reading(3)
Response in 12 hours
© 2008-2012 SeekIC.com Corp.All Rights Reserved.
Code: